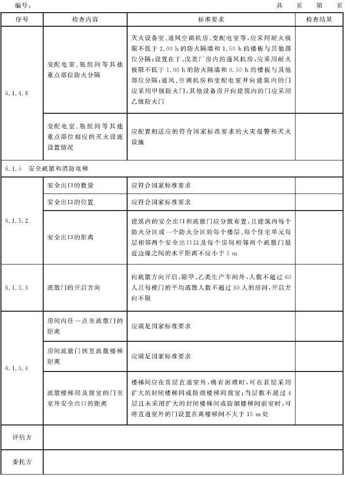
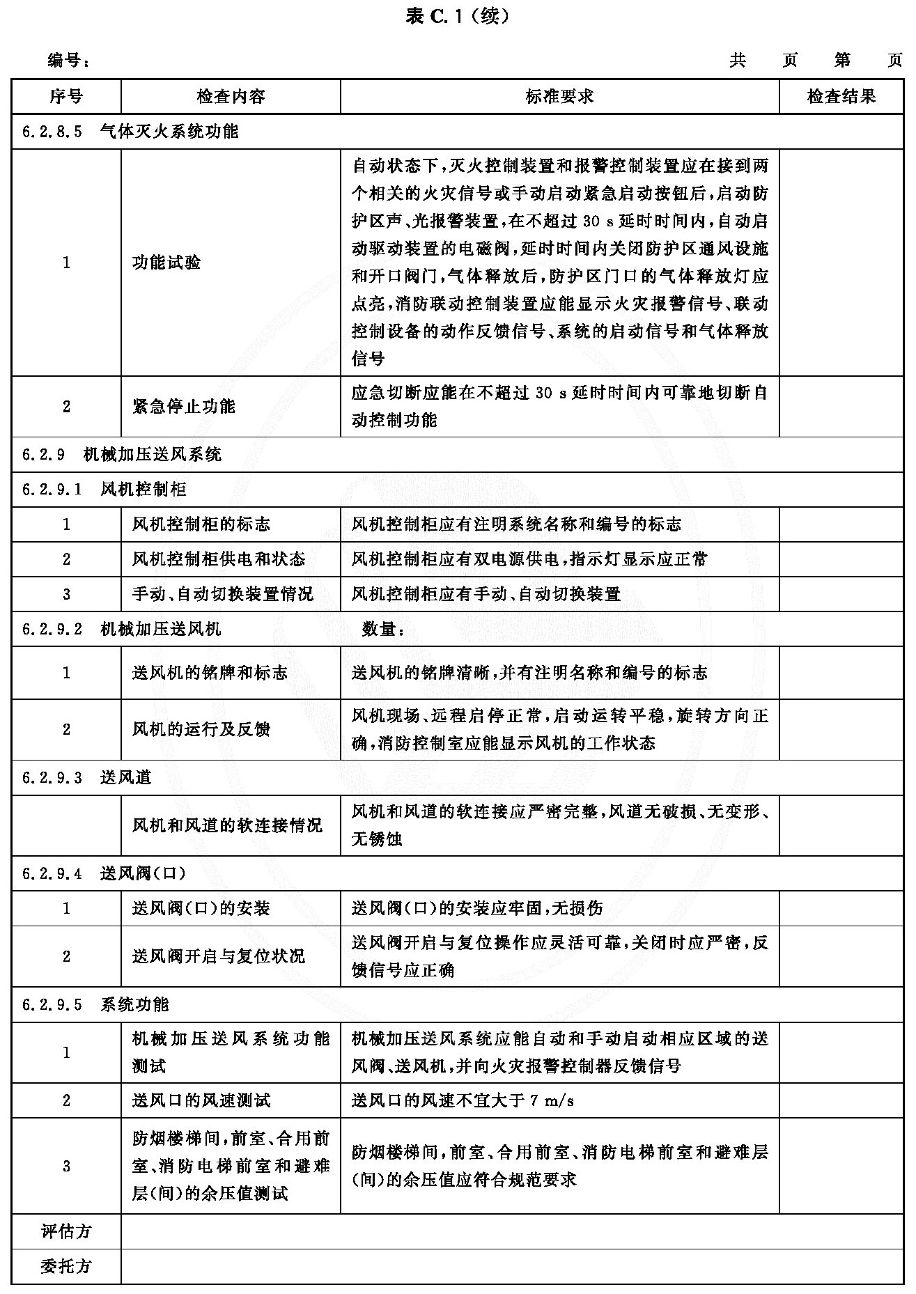
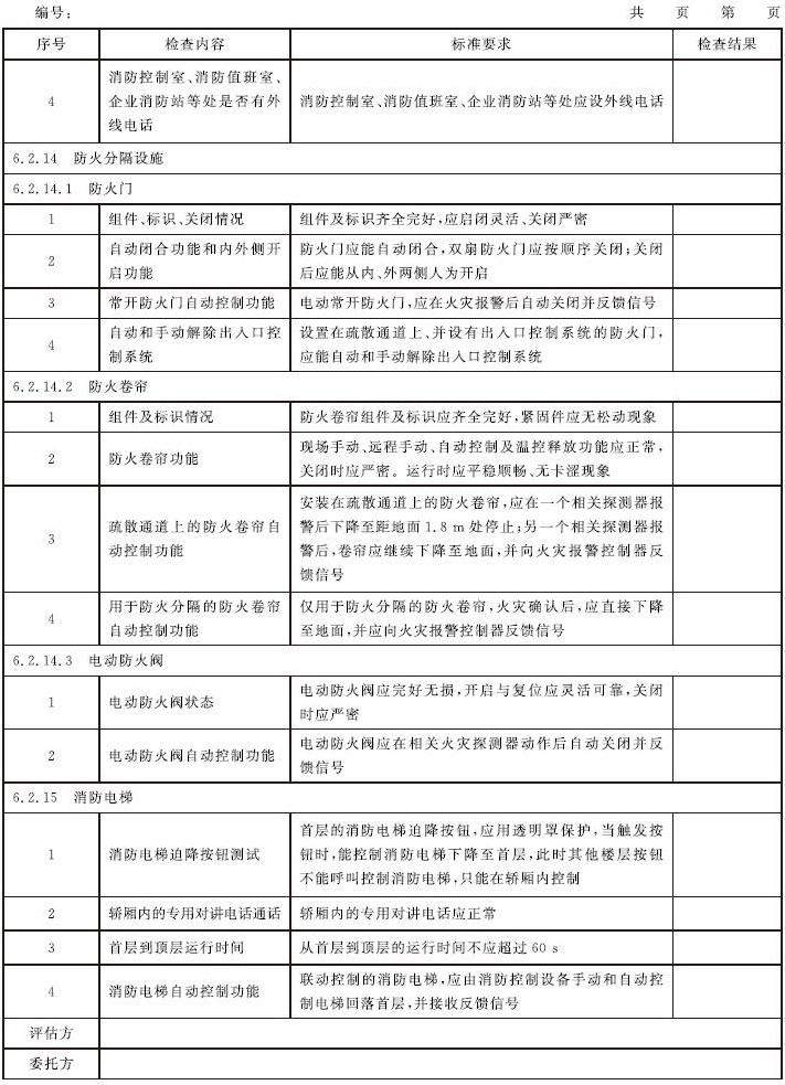
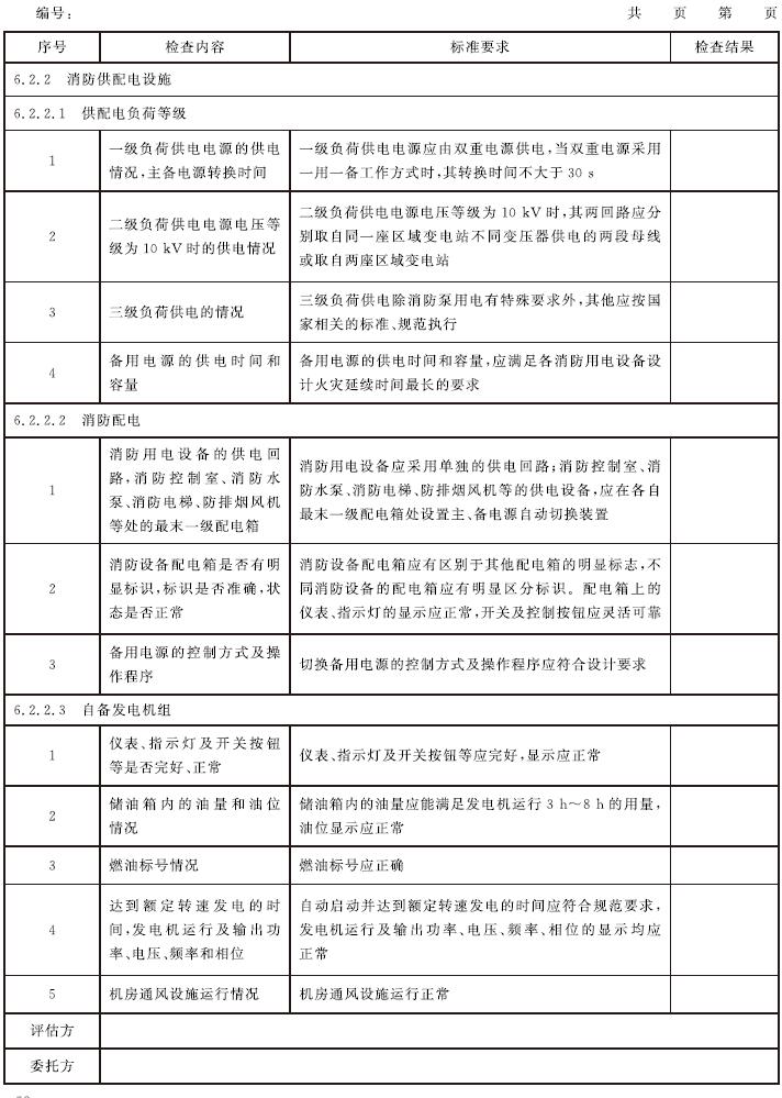
附录C(资料性) 消防安全评估记录表示例

2023-03-15

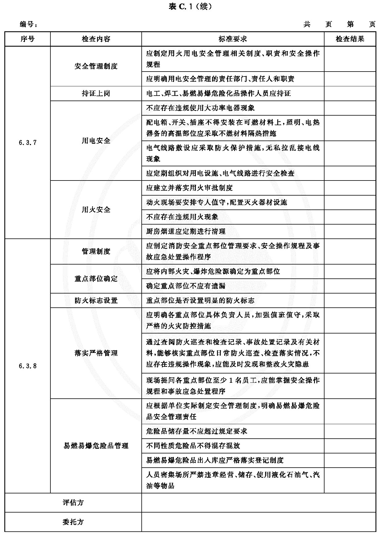
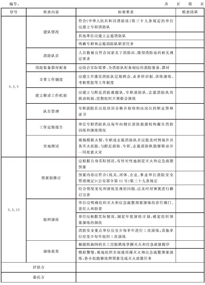
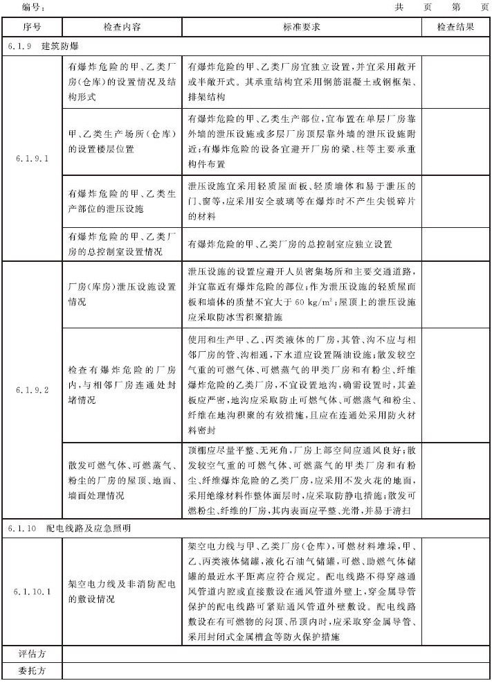
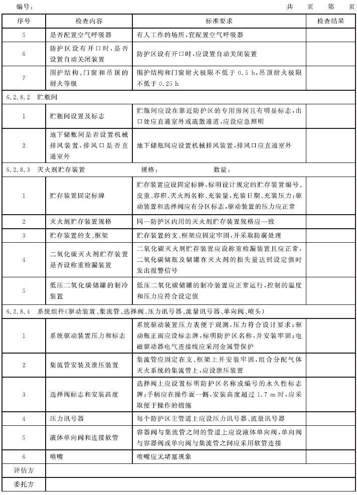
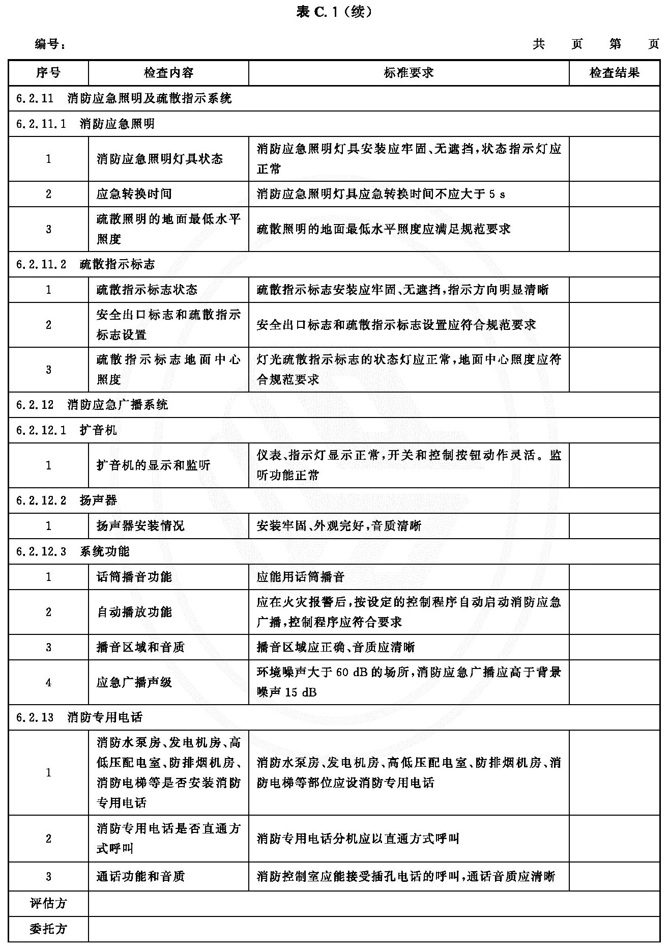
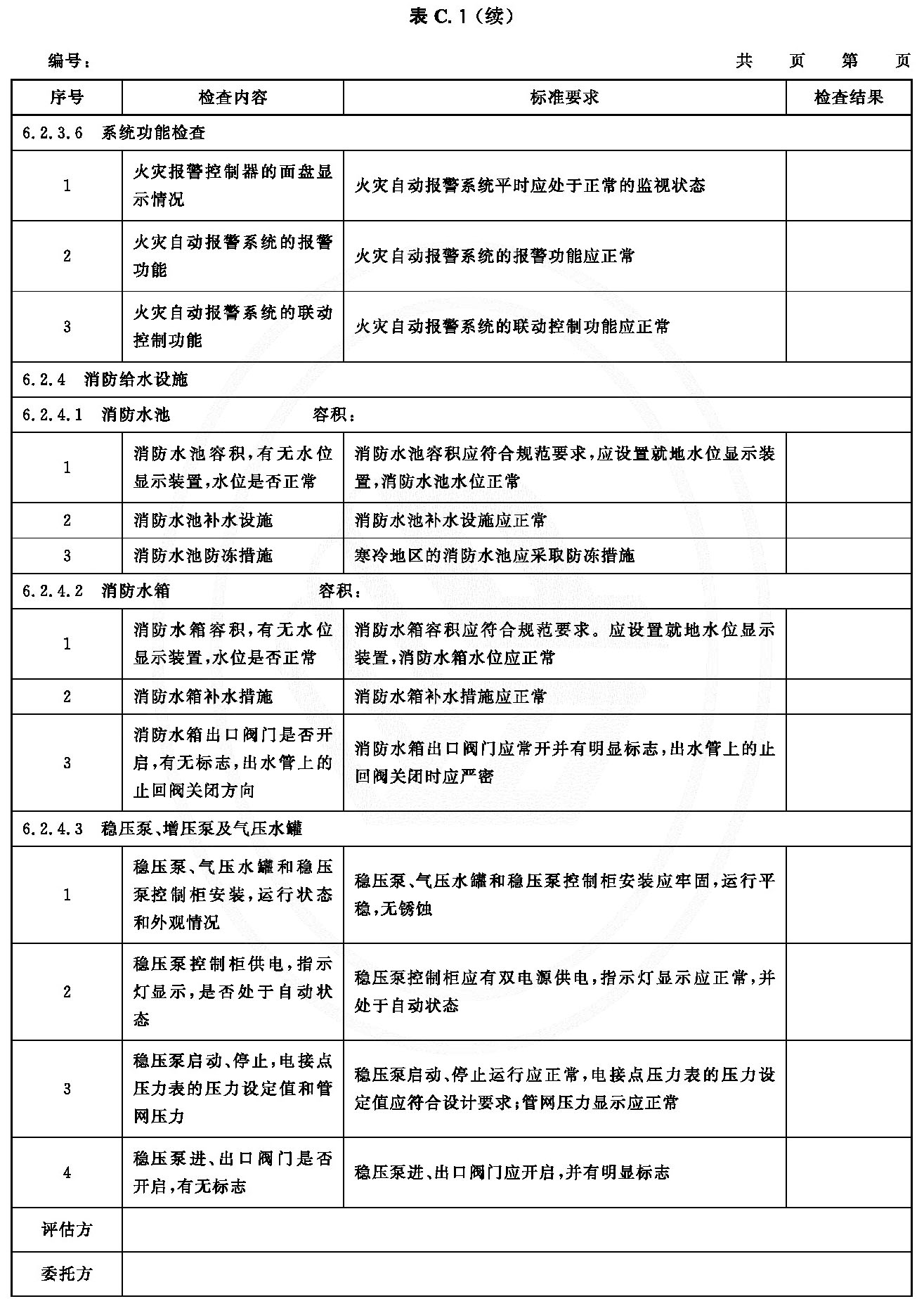
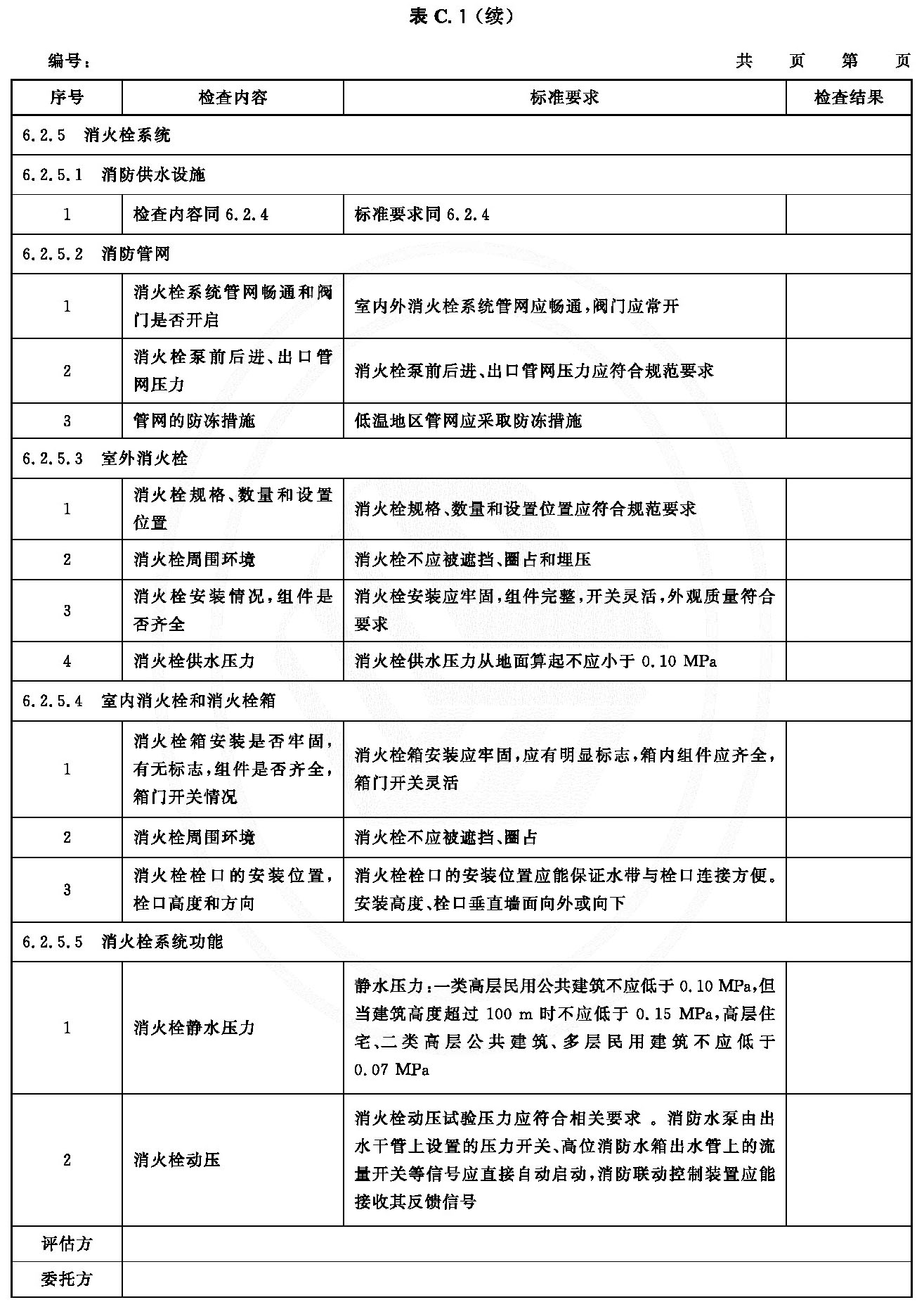
    消防安全评估记录表示例见表C.1。
表C.1 消防安全评估记录表示例
10-2101220UHH60.jpg10-2211021412301K.jpg10-2101220UKQC.jpg10-221102141355919.jpg10-2101220UT1626.jpg10-221102141529149.jpg10-2101220U9204Y.jpg10-22110214163E56.jpg10-2101220Z000Z3.jpg10-221102141H2256.jpg10-2101220Z0511E.jpg10-221102141K14Y.jpg10-2101220Z141554.jpg10-221102141R2464.jpg10-2101220Z22C30.jpg10-221102142312a8.jpg10-2101220Z303542.jpg10-221102142354D6.jpg10-2101220Z343446.jpg10-221102142425352.jpg10-21012209113M34.jpg10-221102142502156.jpg10-210122091220954.jpg10-22110214253JZ.jpg10-210122091251360.jpg10-221102142604938.jpg10-21012209132D10.jpg10-22110214262b38.jpg10-210122091410423.jpg10-221102142AV63.jpg10-210122091453428.jpg10-221102142H2912.jpg10-210122091540X9.jpg10-221102142KV11.jpg10-210122091616194.jpg10-221102142RS37.jpg10-210122091A3K2.jpg